24小时急救电话:0834-7816927
24小时咨询服务电话:0834-7812563
首页
医院概况
医院简介
领导班子
党建视点
党建新闻
清廉医院
书记/院长谈清廉
医疗服务
科室分类
专家介绍
重点科室
先进设备
患者服务
就诊指南
医保相关
健康体检
预约挂号
医院分布图
投诉中心
院务公开
医院公告
采购招标
人才招聘
新闻中心
新闻中心
联系我们
联系方式
医疗投诉
院长信箱
医院概况
党建视点
医疗服务
患者服务
院务公开
新闻中心
联系我们
您现在的位置:
首页
>
院务公开
>
采购招标
医院公告
采购招标
人才招聘
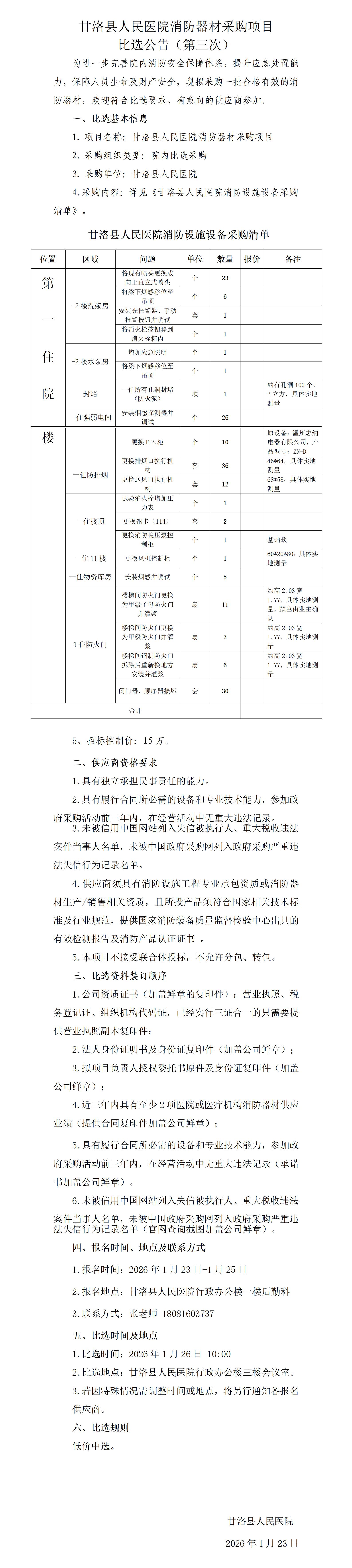
甘洛县人民医院消防器材采购项目 比选公告(第三次)
发布时间:2026-01-23
阅读量:765
来源:
分享
上一条:甘洛县人民医院消防器材采购项目比选废标公告(第三次)
下一条:甘洛县人民医院消防器材采购项目比选废标公告(第二次)
返回列表
热门推荐
3
/
3
甘洛县人民医院VTE一体化管理系统公开综合评选项目(最新)
脉搏血氧饱和度仪、一氧化氮分析系统项目中标公告(包一)
热门点击
1
甘洛县人民医院公示通告
2
(第二次)甘洛县人民医院颈椎器械包采购项目公告
3
后勤物业管理服务采购项目市场调研公告
4
甘洛县人民医院颈椎手术器械包采购项目
5
甘洛县人民医院食堂干杂粮油、副食品等 供应商公开比选公告(第三次)
6
职工食堂后厨配餐服务采购中标公告
7
甘洛县人民医院等离子消毒机采购项目变更公告
8
食堂蔬菜类供应商采购中标公告
9
尿动力分析仪采购项目中标公告
10
取消骨科手术牵引床的比选公告
微信
院长信箱
联系方式
返回顶部